近日,91短视频 材料科学与工程91短视频 王福会教授团队徐大可教授课题组和中国科91短视频 金属研究所许进研究员团队在《Advanced Functional Materials》上发表了题为“Synthesis of Cu-Ag Bimetallic Nanoparticle Hydrosols and Their Superior Antibacterial Performances for Control of Microbial Corrosion by Desulfovibrio desulfuricans Biofilm”的研究论文。91短视频 硕士生李昌鹏和中国科91短视频 金属研究所博士生才政为共同第一作者,通讯作者为徐大可教授、许进研究员和韦博鑫副研究员。

硫酸盐还原菌(SRB)腐蚀广泛存在于石油、天然气、化工等领域。传统化学杀菌剂能够有效杀灭环境中的游离SRB,但是难以对材料表面固着细菌产生有效作用。同时,由于易产生耐药性和造成环境污染等缺点,化学杀菌剂的使用逐渐受到限制。
近年来,纳米金属颗粒作为一种新型的杀菌剂,由于其高效和广谱等优点已逐渐成为微生物腐蚀防治领域的研究热点。研究表明,纳米金属颗粒能够渗透进入细菌细胞内部,破坏细胞膜和DNA等,从而高效杀灭细菌。但是,纳米颗粒由于粒径小,比表面积大,易产生团聚,大大降低了其杀菌功效。因此,纳米颗粒的稳定性是获得最佳杀菌效率和工程化应用的重要前提。针对这一挑战,研究团队利用化学还原法合成了一种高分散性和优良水溶性的Cu-Ag双金属纳米颗粒(BNPs)水溶胶杀菌剂。该杀菌剂不仅具有高效的杀菌性能,而且能够有效抑制微生物腐蚀,完美突破了杀菌和缓蚀无法高效兼容的限制,为传统的防腐蚀策略提供了一个创新的双功能解决方案。

图1 Cu-Ag BNP水溶胶的制备和微观形貌

图2 Cu-Ag BNP水溶胶理化性能

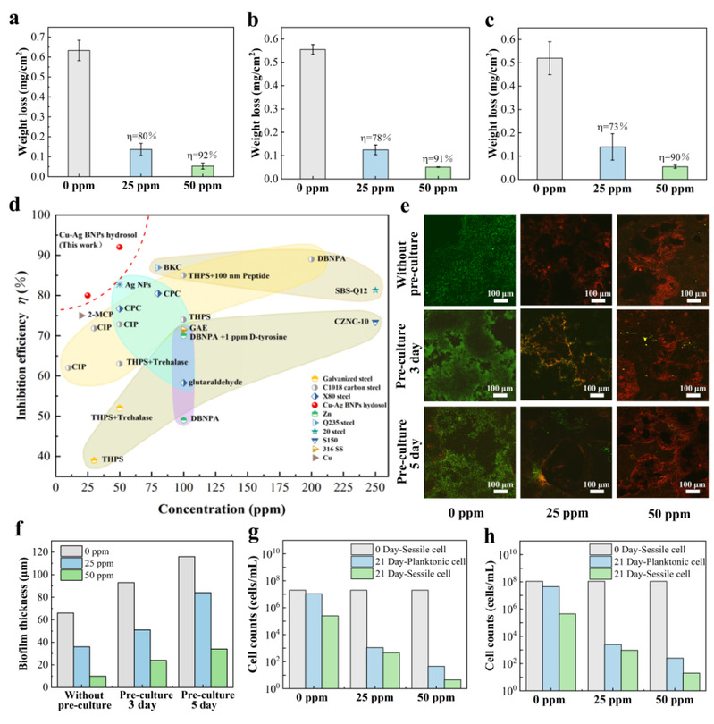
图3 Cu-Ag BNP水溶胶杀菌和缓蚀性能

图4 Cu-Ag BNP水溶胶抗菌机理分析
在本研究中,作者采用PVP-PVA作为保护剂,通过化学还原法高效合成Cu-Ag BNP水溶胶,有效解决纳米颗粒团聚和双金属混相的难题。所合成的金属纳米颗粒具有均匀的粒径分布,粒径范围10-15 nm,平均粒径尺寸13.1 nm。Cu-Ag BNP杀菌剂不仅展现了高效的杀菌功能(固着SRB细胞杀菌率约99.999%),而且具有优异的缓蚀性能(X80钢缓蚀率超90%)。该Cu-Ag BNP杀菌剂不仅解决了纳米金属颗粒易团聚问题,而且展现了优异的杀菌和缓蚀双功能性,为油气储运等行业中的微生物腐蚀控制提供可持续的解决方案,具备广泛的工业化应用前景。
该研究工作获得国家杰出青年科学基金项目、国家自然科学基金联合基金重点项目、国家自然科学基金青年项目和中国博士后科学基金项目资助。

